Home
JAQForum Ver 24.01
Log In or Join  
Active Topics
Local Time 23:31 12 Apr 2026 Privacy Policy
Jump to

Notice. New forum software under development. It's going to miss a few functions and look a bit ugly for a while, but I'm working on it full time now as the old forum was too unstable. Couple days, all good. If you notice any issues, please contact me.

Forum Index : Microcontroller and PC projects : SSD1963 chip current consumption?

Author Message
Grogster

Admin Group

Joined: 31/12/2012
Location: New Zealand
Posts: 9933
Posted: 03:57am 27 Aug 2018
Copy link to clipboard 
Print this post

I have the PDF for the SSD1963 controller chip, but they don't mention the current consumption of this chip. Does anyone know? Ignore LED backlight current, I am only interested in the consumption of the 1963 controller chip. Thanks.
Smoke makes things work. When the smoke gets out, it stops!
 
Azure

Guru

Joined: 09/11/2017
Location: Australia
Posts: 446
Posted: 05:49am 27 Aug 2018
Copy link to clipboard 
Print this post

According to the chip spec almost nothing.

I think you need to look at it in combination with the particular panel you are using.

Here is a reference as an example, it shows typically about 19mA for both Digital and Analogue supply with a max of 32mA for both (not including backlight in either number).
 
WhiteWizzard
Guru

Joined: 05/04/2013
Location: United Kingdom
Posts: 2962
Posted: 06:29am 27 Aug 2018
Copy link to clipboard 
Print this post

(So what are you working on now Grogster?)
 
Grogster

Admin Group

Joined: 31/12/2012
Location: New Zealand
Posts: 9933
Posted: 06:41am 27 Aug 2018
Copy link to clipboard 
Print this post

Thanks, Azure - exactly what I wanted to know.

@ WW - 7" LCD panels. Running two of them in parallel. The LED back-light supply is a separate regulated 5v, but I wanted to make sure the 1963 chips did not suck too much current, as I plan to feed them from a 1703 regulator, and they can't handle more then 250mA max. I have designed a new board that connects only the data lines together - here was a thread about this recently, and other members have proved it works, so I am now doing the board for it.
Smoke makes things work. When the smoke gets out, it stops!
 
WhiteWizzard
Guru

Joined: 05/04/2013
Location: United Kingdom
Posts: 2962
Posted: 06:57am 27 Aug 2018
Copy link to clipboard 
Print this post

Just out of interest the AP7215 regulator comes in an identical package to the MCP1702 but can supposedly handle 600mA

RS Link
 
Grogster

Admin Group

Joined: 31/12/2012
Location: New Zealand
Posts: 9933
Posted: 07:04am 27 Aug 2018
Copy link to clipboard 
Print this post

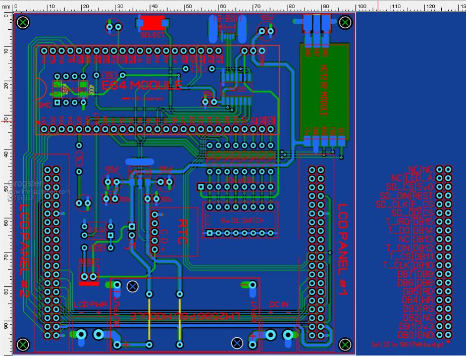
Here's a sneak-peak at the PCB:





I need to redesign the 1455 side of things OUT of this layout, as the new 1D E64's fix that for me.
Smoke makes things work. When the smoke gets out, it stops!
 
Azure

Guru

Joined: 09/11/2017
Location: Australia
Posts: 446
Posted: 07:18am 27 Aug 2018
Copy link to clipboard 
Print this post

Looks nice.

Just out of curiosity, do you use MM+64 Backpacks at all?
 
Grogster

Admin Group

Joined: 31/12/2012
Location: New Zealand
Posts: 9933
Posted: 07:22am 27 Aug 2018
Copy link to clipboard 
Print this post

No, not really. It's a fine bit of kit, I just prefer to use my own designs.
Smoke makes things work. When the smoke gets out, it stops!
 
WhiteWizzard
Guru

Joined: 05/04/2013
Location: United Kingdom
Posts: 2962
Posted: 07:25am 27 Aug 2018
Copy link to clipboard 
Print this post

Looks good G.

Out of interest, is it not worth considering using your New E64 instead? This is assuming there is enough space with the additional height of the daughter-board!

Nice sizing you squeezed it into there.

 
Grogster

Admin Group

Joined: 31/12/2012
Location: New Zealand
Posts: 9933
Posted: 07:27am 27 Aug 2018
Copy link to clipboard 
Print this post

See my comment just below the image, Mr. WW
Smoke makes things work. When the smoke gets out, it stops!
 
WhiteWizzard
Guru

Joined: 05/04/2013
Location: United Kingdom
Posts: 2962
Posted: 07:29am 27 Aug 2018
Copy link to clipboard 
Print this post

  Azure said   Just out of curiosity, do you use MM+64 Backpacks at all?


Trouble is that the BP64+ PCB costs too much to land for 'overseas' people. IF we could get the Gerbers (and I have tried) then it would be more practical to use the MM+64 BackPack in many projects.

Personally I love the BP64+ , but this new PCB from G (if made available) will take its place (albeit slightly bigger).

 
WhiteWizzard
Guru

Joined: 05/04/2013
Location: United Kingdom
Posts: 2962
Posted: 07:30am 27 Aug 2018
Copy link to clipboard 
Print this post

  Grogster said   See my comment just below the image, Mr. WW


Too busy admiring your layout to see that comment!
 
Grogster

Admin Group

Joined: 31/12/2012
Location: New Zealand
Posts: 9933
Posted: 07:32am 27 Aug 2018
Copy link to clipboard 
Print this post

[Quote=WW]Personally I love the BP64+ , but this new PCB from G (if made available) will take its place (albeit slightly bigger).

Yes, once the 1A prototype passes my self-imposed quality control tests, then I will release all the Gerbers and drill data etc, as a constructor's pack.

EDIT: I am actually SERIOUSLY toying with the idea of including a 11AA160 memory chip that Geoff wrote drivers for, on the new board in SOT-23 footprint. Have not decided yet, but they are only 50c or something each.Edited by Grogster 2018-08-28
Smoke makes things work. When the smoke gets out, it stops!
 
WhiteWizzard
Guru

Joined: 05/04/2013
Location: United Kingdom
Posts: 2962
Posted: 07:49am 27 Aug 2018
Copy link to clipboard 
Print this post

Worth adding the 11AA160 capability if space permits. If left unpopulated then the MM pin is still available (assuming it used an I/O). Win-Win
 
Grogster

Admin Group

Joined: 31/12/2012
Location: New Zealand
Posts: 9933
Posted: 07:56am 27 Aug 2018
Copy link to clipboard 
Print this post

I was planning to make the UNIO pin a solder-blob. So then, if you wanted to enable the UNIO memory feature, you solder-blob the pads. If you DON'T want it, you can still use the pin as a standard pin.

EDIT: I like your idea of not populating it if you don't want it better then my solder-blob idea. Edited by Grogster 2018-08-28
Smoke makes things work. When the smoke gets out, it stops!
 
Grogster

Admin Group

Joined: 31/12/2012
Location: New Zealand
Posts: 9933
Posted: 08:34am 27 Aug 2018
Copy link to clipboard 
Print this post

Here you are, WW:



The 11AA160 is connected to Pin-30 on the E64. This pin does not have any other assigned task, it is just a plain I/O pin, so I figured this was a good one to go for.

I can't have the 11AA160 on any of the other pre-defined pins, as I am sure you would agree.

Smoke makes things work. When the smoke gets out, it stops!
 
WhiteWizzard
Guru

Joined: 05/04/2013
Location: United Kingdom
Posts: 2962
Posted: 08:53am 27 Aug 2018
Copy link to clipboard 
Print this post

Hi G,

I was assuming you meant adding the 11AA160 to your 'Dual Screen' PCB - not the new E64. However, great idea to add onto the E64 as an 'Optional' install.

Two comments:

1> Is it worth adding some silk-screen wording to imply what it is for? Under 'Optional' put '11AA160' maybe!

2> Could you allow for TO-92 as well as SOT23. Not essential - just asking. I guess this depends on tracks on other side of PCB!

WW

 
Grogster

Admin Group

Joined: 31/12/2012
Location: New Zealand
Posts: 9933
Posted: 08:57am 27 Aug 2018
Copy link to clipboard 
Print this post

Yes, I am thinking of adding this to the 1B(production) 1D boards.

1) Good idea. Will do.
2) TO92 would be pretty much impossible due to stuff on the other side - Not gonna happen.
Smoke makes things work. When the smoke gets out, it stops!
 
PeterB
Guru

Joined: 05/02/2015
Location: Australia
Posts: 667
Posted: 01:01am 28 Aug 2018
Copy link to clipboard 
Print this post

G'Day Grogster

You are getting there, well done.

Peter
 
Print this page


To reply to this topic, you need to log in.

The Back Shed's forum code is written, and hosted, in Australia.
© JAQ Software 2026