Home
JAQForum Ver 24.01
Log In or Join  
Active Topics
Local Time 13:32 13 Apr 2026 Privacy Policy
Jump to

Notice. New forum software under development. It's going to miss a few functions and look a bit ugly for a while, but I'm working on it full time now as the old forum was too unstable. Couple days, all good. If you notice any issues, please contact me.

Forum Index : Microcontroller and PC projects : Armmite L4 PCB design for comment

     Page 2 of 2    
Author Message
lew247

Guru

Joined: 23/12/2015
Location: United Kingdom
Posts: 1709
Posted: 09:56am 05 Jan 2019
Copy link to clipboard 
Print this post

Peter
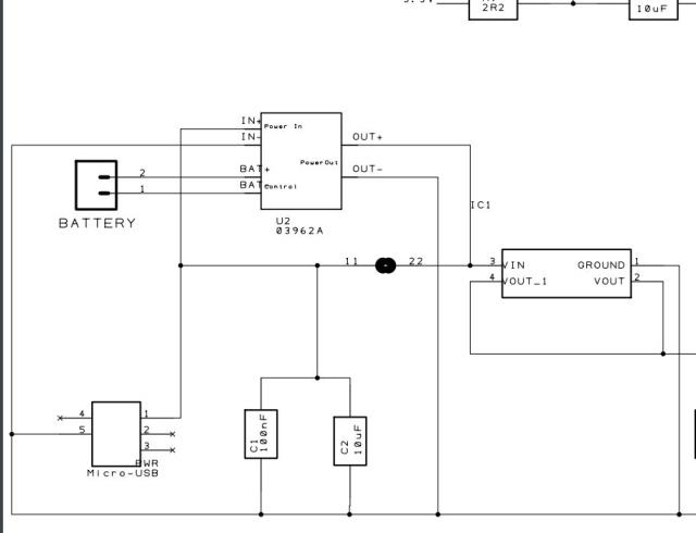
How can you run the Vreg from both battery and USB at the same time when they are both different voltages?
Unless the blob marked 11 and 22 is something special?


 
matherp
Guru

Joined: 11/12/2012
Location: United Kingdom
Posts: 11166
Posted: 10:09am 05 Jan 2019
Copy link to clipboard 
Print this post

  Quote  Unless the blob marked 11 and 22 is something special?


This is a normally open shorting link (add a solder blob to close)

Shorting it allows you to run the PCB without the U2 module and without the battery if required (testing etc.)

  Quote  I only ask, as I know you can now get 18650 charger module things, that charge the battery AND boost it's output to 5v when not charging - very attractive.


Yes but then I waste lots of battery life. Only say 85% efficient on the boost and then waste (1.7/5*100)% of the battery in heat rather than (0.4/3.7*100)% - bad idea Edited by matherp 2019-01-06
 
lew247

Guru

Joined: 23/12/2015
Location: United Kingdom
Posts: 1709
Posted: 10:41am 06 Jan 2019
Copy link to clipboard 
Print this post

Have you by any chance measured the current draw?
I'm wondering what it is with just the BMP180 and HC-12 in standby or receive mode is
 
HankR
Senior Member

Joined: 02/01/2015
Location: United States
Posts: 209
Posted: 08:25pm 08 Jan 2019
Copy link to clipboard 
Print this post

I'd like to request a small line of .1 inch spaced pads for a daughter board plug-in L4 wakeup device.

At least 3 pads for a male or female header would allow for a board-powered device (and of course also allow for self power) that could be in the area of microamp drain. Not just for an RTC but other custom circuits.

An additional pin would allow for a choice of two wakeup pins, or new added jumpers could enable that option. I prefer jumpers to solder blob bridges, but will take anything.

Hank
 
lew247

Guru

Joined: 23/12/2015
Location: United Kingdom
Posts: 1709
Posted: 10:30am 09 Jan 2019
Copy link to clipboard 
Print this post

Peter
Have you thought about using an ABS07W-32.768kHz-D-1-T for the crystal?
63p and 10ppm stability
 
     Page 2 of 2    
Print this page


To reply to this topic, you need to log in.

The Back Shed's forum code is written, and hosted, in Australia.
© JAQ Software 2026