Home
JAQForum Ver 24.01
Log In or Join  
Active Topics
Local Time 14:20 20 Jan 2026 Privacy Policy
Jump to

Notice. New forum software under development. It's going to miss a few functions and look a bit ugly for a while, but I'm working on it full time now as the old forum was too unstable. Couple days, all good. If you notice any issues, please contact me.

Forum Index : Microcontroller and PC projects : Does this work as an audio filter?

Author Message
matherp
Guru

Joined: 11/12/2012
Location: United Kingdom
Posts: 10876
Posted: 09:08am 18 Feb 2024
Copy link to clipboard 
Print this post

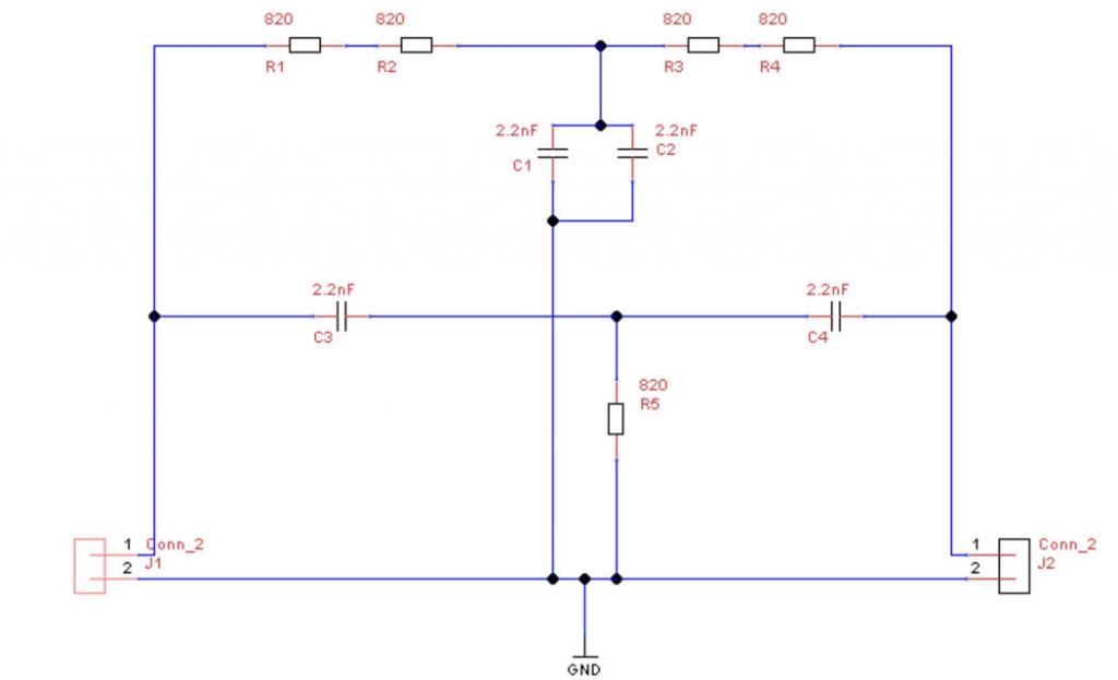
There is an interesting video on youtube in which the presenter describes the two-tee notch filter




If I understand it properly and have calculated correctly component values of 820 ohm and 2.2nF should give a "notch" at close to 44100Hz with just two common component values. Could one of our SPICE gurus please model this for me. I've attached the protel net list if it helps





[
J1
SIP2
Conn_2



]
[
J2
SIP2
Conn_2



]
[
C1
package name for PCB layout
2.2nF



]
[
C2
package name for PCB layout
2.2nF



]
[
C3
package name for PCB layout
2.2nF



]
[
C4
package name for PCB layout
2.2nF



]
[
R5
AX3_1N
820



]
[
R1
AX3_1N
820



]
[
R2
AX3_1N
820



]
[
R3
AX3_1N
820



]
[
R4
AX3_1N
820



]
(
GND
C1-2
C2-2
J1-2
R5-2
J2-2
)
(
N000002
J1-1
C3-1
R1-1
)
(
N000003
C3-2
R5-1
C4-1
)
(
N000004
R1-2
R2-1
)
(
N000005
R2-2
R3-1
C2-1
C1-1
)
(
N000006
R3-2
R4-1
)
(
N000007
R4-2
C4-2
J2-1
)

Edited 2024-02-18 19:09 by matherp
 
stanleyella

Guru

Joined: 25/06/2022
Location: United Kingdom
Posts: 2716
Posted: 04:07pm 18 Feb 2024
Copy link to clipboard 
Print this post

Would the existing filter be better? harmonics of the carrier, dunno?
 
matherp
Guru

Joined: 11/12/2012
Location: United Kingdom
Posts: 10876
Posted: 04:13pm 18 Feb 2024
Copy link to clipboard 
Print this post

  Quote  Would the existing filter be better? harmonics of the carrier, dunno?


This one is much cheaper if it works - all JLC "basic" components
 
stanleyella

Guru

Joined: 25/06/2022
Location: United Kingdom
Posts: 2716
Posted: 04:49pm 18 Feb 2024
Copy link to clipboard 
Print this post

it's a notch not a bandpass filter. nothing over 12khz would be realistic imho. stan
I bought a pack of 5 inductors £3 free p&p
Edited 2024-02-19 02:51 by stanleyella
 
Mixtel90

Guru

Joined: 05/10/2019
Location: United Kingdom
Posts: 8455
Posted: 05:28pm 18 Feb 2024
Copy link to clipboard 
Print this post

Volhout's inductor filter is a low-pass at a bit below 44.1kHz. It's very steep (because it's an inductive resonant system) and virtually kills everything from 44.1kHz upwards, while passing everything below about 16kHz.

A notch filter is centered on one particular frequency and will attempt to kill that completely. However, it probably won't take out the harmonics. Centered on 44kHz it would pass 88kHz and 1.32MHz etc. I don't think it would be ideal in this instance unless followed by a low-pass type to take out the harmonics.

Unfortunately I'm no expert on filters (or Spice) - Volhout is your guy. :)
Mick

Zilog Inside! nascom.info for Nascom & Gemini
Preliminary MMBasic docs & my PCB designs
 
matherp
Guru

Joined: 11/12/2012
Location: United Kingdom
Posts: 10876
Posted: 05:33pm 18 Feb 2024
Copy link to clipboard 
Print this post

My understanding was that Volhout's design is also a notch because he was concerned about 48K PWM rates not being suppressed as well as 44100
 
Turbo46

Guru

Joined: 24/12/2017
Location: Australia
Posts: 1657
Posted: 07:24pm 18 Feb 2024
Copy link to clipboard 
Print this post

I went to this site and entered the R and C values and got this result:



I think the result is similar to Volhout's LC filter but it needs a low pass filter before it as in Volhout's circuit to reduce the higher frequencies.

Bill
Keep safe. Live long and prosper.
 
hitsware2

Guru

Joined: 03/08/2019
Location: United States
Posts: 737
Posted: 07:37pm 18 Feb 2024
Copy link to clipboard 
Print this post

Isn't the purpose here to rid audio of clock noise ?
my site
 
Mixtel90

Guru

Joined: 05/10/2019
Location: United Kingdom
Posts: 8455
Posted: 07:38pm 18 Feb 2024
Copy link to clipboard 
Print this post

&You may be right, Peter. As I said, I'm not an expert at filters. I *think* the output cap to ground forms part of the low pass though.
Mick

Zilog Inside! nascom.info for Nascom & Gemini
Preliminary MMBasic docs & my PCB designs
 
stanleyella

Guru

Joined: 25/06/2022
Location: United Kingdom
Posts: 2716
Posted: 07:56pm 18 Feb 2024
Copy link to clipboard 
Print this post

end of the day are you happy with the filter in the manual, which seems to have used preferred value caps. it was never supposed to be "hi fi" but now flac files??
anyone tried an opposing carrier to cancel out the audio carrier and leave the audio?
 
Turbo46

Guru

Joined: 24/12/2017
Location: Australia
Posts: 1657
Posted: 08:04pm 18 Feb 2024
Copy link to clipboard 
Print this post

An RC filter is needed to recover an AC audio signal from the PWM signal and to roll off the higher frequencies. However it will still contain remnants of the PWM signal. Some people consider that undesirable.



The purpose of the Twin T filter or the LC filter is to remove, or greatly reduce, the 44.1kHz PWM carrier part of the audio. Earlier designs did not include the notch filter.

Bill
Keep safe. Live long and prosper.
 
Print this page


To reply to this topic, you need to log in.

The Back Shed's forum code is written, and hosted, in Australia.
© JAQ Software 2026