Home
JAQForum Ver 24.01
Log In or Join  
Active Topics
Local Time 13:43 17 Feb 2026 Privacy Policy
Jump to

Notice. New forum software under development. It's going to miss a few functions and look a bit ugly for a while, but I'm working on it full time now as the old forum was too unstable. Couple days, all good. If you notice any issues, please contact me.

Forum Index : Microcontroller and PC projects : 64-pin MM+: A new PCB, The HAT Stand

Author Message
matherp
Guru

Joined: 11/12/2012
Location: United Kingdom
Posts: 10954
Posted: 11:55pm 08 Nov 2017
Copy link to clipboard 
Print this post

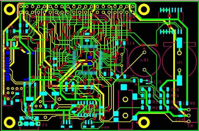
By popular demand (of one person ), here is a design for a new PCB for the 64-pin MM+. Copper pour areas are removed for clarity in the picture.





The PCB is the same size as a Pi 3 and will fit in a standard Pi case with all connectors and headers correctly placed as per the Pi.

It includes:

40-pin Pi HAT header with SPI, I2C, COM, PWM ports placed as per the Pi
DS3231 RTC and battery backup
Audio output as per MM+ manual
IR receiver
microSDcard
MicroUSB power and I/F connector
PIC16F1455 console USB I/F and PIC32 programmer
Buzzer
RESET and MODE switches

If this is of any interest, please advise. I'll post gerbers once the first version is tested and any bugs ironed out.
As usual PCBs, in various stages of completion, may be available from WW if he has his arm twisted
Edited by matherp 2017-11-10
 
IanT

Senior Member

Joined: 29/11/2016
Location: United Kingdom
Posts: 123
Posted: 11:27pm 09 Nov 2017
Copy link to clipboard 
Print this post

Very surprised to see no-one jumping up and down about this - because it sounds very good to me. If WW makes them available - I'll have one.

(so that's two!)

Regards

IanT
 
Mixtel90

Guru

Joined: 05/10/2019
Location: United Kingdom
Posts: 8554
Posted: 05:50pm 29 Oct 2019
Copy link to clipboard 
Print this post

I've just found this while looking for something else. It's lovely! - and something I'd considered trying. Did it get any further, Peter?
Mick

Zilog Inside! nascom.info for Nascom & Gemini
Preliminary MMBasic docs & my PCB designs
 
Poppy

Guru

Joined: 25/07/2019
Location: Germany
Posts: 486
Posted: 07:45pm 29 Oct 2019
Copy link to clipboard 
Print this post

Great idea, esp. fitting into prefab cases!

Andre ... such a GURU?
 
goc30

Guru

Joined: 12/04/2017
Location: France
Posts: 435
Posted: 01:18am 30 Oct 2019
Copy link to clipboard 
Print this post

Hi peter

Very good idea. just one question: is-it possible to put 2 jumpers between 40 pins connector and pic32mx for COM1 lines who can inverting rx/tx , that permit to speak between rpi and MM+ via uarts. and others jumpers to isolate SPI bus (in this case, on hat, spi can be use only on board), or connected on SPI2, who permit use rpi as slave. Jumpers can by just small solder jumper
Edited 2019-10-30 11:28 by goc30
 
matherp
Guru

Joined: 11/12/2012
Location: United Kingdom
Posts: 10954
Posted: 08:03am 30 Oct 2019
Copy link to clipboard 
Print this post







MX64HATSchematic.pdf


HAT64MX.zip
 
Mixtel90

Guru

Joined: 05/10/2019
Location: United Kingdom
Posts: 8554
Posted: 03:01pm 30 Oct 2019
Copy link to clipboard 
Print this post

Nice! I like the way you got the GPIO pins to work out so well. I've just been comparing them with the RPi.

My soldering iron is getting itchy. I might have to get some boards made. :)

Thanks, Peter. :)
Mick

Zilog Inside! nascom.info for Nascom & Gemini
Preliminary MMBasic docs & my PCB designs
 
Print this page


To reply to this topic, you need to log in.

The Back Shed's forum code is written, and hosted, in Australia.
© JAQ Software 2026