Home
JAQForum Ver 24.01
Log In or Join  
Active Topics
Local Time 18:55 22 Mar 2026 Privacy Policy
Jump to

Notice. New forum software under development. It's going to miss a few functions and look a bit ugly for a while, but I'm working on it full time now as the old forum was too unstable. Couple days, all good. If you notice any issues, please contact me.

Forum Index : Electronics : EG8010 frequency Accuracy

     Page 2 of 2    
Author Message
oreo

Senior Member

Joined: 11/12/2020
Location: Canada
Posts: 130
Posted: 04:35pm 15 Feb 2026
Copy link to clipboard 
Print this post

I also notice that you can purchase custom frequency crystal oscilators from Digikey
in qtys of 1 pcs for $7 cad with 15 ppm/C.  Not 5v compatible, but if you put a 3.3v
regulator in there, it should be able to provide 3v p-p output, which may be enough.

SG8101
Greg
 
tinyt
Guru

Joined: 12/11/2017
Location: United States
Posts: 544
Posted: 05:11pm 15 Feb 2026
Copy link to clipboard 
Print this post

  oreo said  Nice work!

I reviewed my excel notes from long ago.
I had calculated I needed a frequency of 11.965722 Mhz for the EG8010, for exactly 60hz.
In order to get a clock drift of 1.2 minutes per week, you need a frequency accuracy of 0.09%.
(I think these calculations are correct, but you may want to double check)

Looking at the LTC6900 datasheet:



I am not understanding the datasheet, since the temp drift spec is typical .004%/C but the graph is showing double that.  
Also it seems the device prefers to run on 4v, but that is only introducing .01% deviation over 60C change.

Regarding Resistors.
Taking the formula from the datasheet, you should be at (10Mhz X 20K/16K46) = 12.15Mhz
I calculate the ppm/C of your pot and resistor to be:
(150ppm X 1k46 + 5ppm x 15k)/16k46 = 17.8 ppm

using a cheaper 16k 15ppm resistor and a 1K pot set to 460 ohms would yield:
(150ppm x k46 + 15ppm x 16k)/16k46 = 18.7 ppm

So call it a .0375% over a 20C change.

If you determine the temperature drift (+ or -ve) with your particular LTC6900 maybe you could use a NTC or PTC in the resistor element, to reduce it??

Hi Greg,
Thanks for the detailed look at the data sheet and calculation. Regarding supply voltage, I have a 3.3v regulator and will try it. I know that the EG8010 will work with 3.3v clocking as I have already tried it with a 3.3v vcxo. Will also try NTC/PTC if needed.
 
tinyt
Guru

Joined: 12/11/2017
Location: United States
Posts: 544
Posted: 05:14pm 15 Feb 2026
Copy link to clipboard 
Print this post

  oreo said  I also notice that you can purchase custom frequency crystal oscilators from Digikey
in qtys of 1 pcs for $7 cad with 15 ppm/C.  Not 5v compatible, but if you put a 3.3v
regulator in there, it should be able to provide 3v p-p output, which may be enough.

SG8101


Hi Greg,

Thanks for this. Will also try this, as this is simpler component wise.

Have you tried this?
 
oreo

Senior Member

Joined: 11/12/2020
Location: Canada
Posts: 130
Posted: 08:25pm 15 Feb 2026
Copy link to clipboard 
Print this post

  tinyt said  

Hi Greg,

Thanks for this. Will also try this, as this is simpler component wise.

Have you tried this?


No, I am no longer using the EG8010.
Greg
 
tinyt
Guru

Joined: 12/11/2017
Location: United States
Posts: 544
Posted: 02:09pm 17 Feb 2026
Copy link to clipboard 
Print this post

Update:
While waiting for my parts, I installed the EGS002/LTC6900 with the unknown resistor TCRs to compare appliance clock displays with cell phone clock. So far they are within minutes of each other. With the original 12MHz the EGS002 will show an increase of about 4 minutes in 1 day.

Unfortunately, we have no sun yesterday and my batteries ran out of charge and my ATS's switched all my loads to grid early this morning. So, my test is only for about 1-1/2 day.

And just now Digikey emailed me that my SG8101 order is delayed. So, I will have to do extended testing with the EGS002/LTC6900.
 
wiseguy

Guru

Joined: 21/06/2018
Location: Australia
Posts: 1263
Posted: 05:07am 19 Feb 2026
Copy link to clipboard 
Print this post

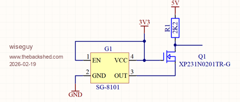
  oreo said  I also notice that you can purchase custom frequency crystal oscilators from Digikey in qtys of 1 pcs for $7 cad with 15 ppm/C.  Not 5v compatible, but if you put a 3.3v regulator in there, it should be able to provide 3v p-p output, which may be enough. SG8101


What a great find - I feel like I almost live on the Digikey site and had no idea this part existed !

Tim not sure if the 3V3 will drive the EG8010 but if it needs higher drive the simplest FET 3V3 to 5V translator circuit below should work fine.  It will add around 1mA to the consumption.

Untried Clock circuit with 3V3 to 5V translation.


The little FET has 6.5pF input capacitance, the SG8101 is specified as 15pF output capacitance Max. There are not many FETs that would suit this app - maybe you could add a couple to your delayed Digikey order (39c ea $AU) ?
If at first you dont succeed, I suggest you avoid sky diving....
Cheers Mike
 
oreo

Senior Member

Joined: 11/12/2020
Location: Canada
Posts: 130
Posted: 12:18pm 19 Feb 2026
Copy link to clipboard 
Print this post

I think at some point, that someone at digikey is going to realize they can't make much of a profit programming one pc and selling it for $7 cad.  I could be wrong though.
Greg
 
tinyt
Guru

Joined: 12/11/2017
Location: United States
Posts: 544
Posted: 02:07pm 19 Feb 2026
Copy link to clipboard 
Print this post

  wiseguy said  
  oreo said  I also notice that you can purchase custom frequency crystal oscilators from Digikey in qtys of 1 pcs for $7 cad with 15 ppm/C.  Not 5v compatible, but if you put a 3.3v regulator in there, it should be able to provide 3v p-p output, which may be enough. SG8101


What a great find - I feel like I almost live on the Digikey site and had no idea this part existed !

Tim not sure if the 3V3 will drive the EG8010 but if it needs higher drive the simplest FET 3V3 to 5V translator circuit below should work fine.  It will add around 1mA to the consumption.

Untried Clock circuit with 3V3 to 5V translation.


The little FET has 6.5pF input capacitance, the SG8101 is specified as 15pF output capacitance Max. There are not many FETs that would suit this app - maybe you could add a couple to your delayed Digikey order (39c ea $AU) ?


Thanks for the circuit and mosfet PN. In my early testing I used this 3.3v VCXO and in the EGS002 circuit, the scope shows the SPWM outputs. But you are right, it is better to feed it with the right voltage level to prevent possible instability.
 
tinyt
Guru

Joined: 12/11/2017
Location: United States
Posts: 544
Posted: 02:16pm 19 Feb 2026
Copy link to clipboard 
Print this post

  oreo said  I think at some point, that someone at digikey is going to realize they can't make much of a profit programming one pc and selling it for $7 cad.  I could be wrong though.

Digikey sells 1-9 pcs for $6.82, 10-24 pcs for $5.93. Assuming the same shipping cost for 1 pc or 10pcs, I ordered 10 so I will have plenty of spares.

They shipped yesterday and checking the tracking now, estimated delivery is 2-23-26.
 
tinyt
Guru

Joined: 12/11/2017
Location: United States
Posts: 544
Posted: 03:54pm 19 Feb 2026
Copy link to clipboard 
Print this post

So, I 'scoped the OSC1 of an un-modified EGS002. And it looks like it can work with a 3.3v oscillator. But, I still need to test.


Edited 2026-02-20 01:55 by tinyt
 
oreo

Senior Member

Joined: 11/12/2020
Location: Canada
Posts: 130
Posted: 03:13am 20 Feb 2026
Copy link to clipboard 
Print this post

  tinyt said  I ordered 10 so I will have plenty of spares.



Wow you are much braver than I.  I would have bought 1 to test and then if everything worked, I would order more.
Greg
 
tinyt
Guru

Joined: 12/11/2017
Location: United States
Posts: 544
Posted: 04:26am 20 Feb 2026
Copy link to clipboard 
Print this post

  oreo said  
  tinyt said  I ordered 10 so I will have plenty of spares.



Wow you are much braver than I.  I would have bought 1 to test and then if everything worked, I would order more.


Here is the cost breakdown for the 10 pcs.
Unit price - $5.93
Subtotal - $59.30
Tax - $5.19
Shipping - $6.99
Grand total - $71.48

Since the part is very small, I assume that even 1 piece will have a shipping cost of $6.99 but the Tax will be less.

So for 1 piece the unit price is $6.82. Grand total - $14.58

But I have built 3 inverters, so I need 3 minimum with no spares.
So for 3 pieces the unit price is still $6.82. Grand total - $29.78

If I buy 9 pieces (6 spares) the unit price is still $6.82. Grand total - $75.38
But I bought 10 pieces (7 spares) the unit price is lower at $5.93. Grand total - $71.48

Thinking like my wife, I saved $3.90 and I also have 7 spares.
 
tinyt
Guru

Joined: 12/11/2017
Location: United States
Posts: 544
Posted: 01:16am 25 Feb 2026
Copy link to clipboard 
Print this post

Finally got the EGS002 modified with the SG8101(11.965722 Mhz). It's 3.3 volts vcc comes from a TPS7A0533 ldo regulator. I also added a .1 uf bypass capacitor.



Here is my crude frequency counter test result. It is slightly lower than 60Hz. Hoping the error is just my code. I will find out after several days if it is going to loose time. But I think it will be much better than with the 12 mHz crystal.


Edited 2026-02-25 11:40 by tinyt
 
phil99

Guru

Joined: 11/02/2018
Location: Australia
Posts: 3086
Posted: 03:03am 25 Feb 2026
Copy link to clipboard 
Print this post

  Quote  Hoping the error is just my code
You can test that by hooking it up to a mains transformer.
If that also gives a 59.98 average after measuring at a few random times over a day your inverter will be ok.
 
tinyt
Guru

Joined: 12/11/2017
Location: United States
Posts: 544
Posted: 04:15am 25 Feb 2026
Copy link to clipboard 
Print this post

  phil99 said  
  Quote  Hoping the error is just my code
You can test that by hooking it up to a mains transformer.
If that also gives a 59.98 average after measuring at a few random times over a day your inverter will be ok.


Already did it here:
  tinyt said  
For base line, I want to know actual grid power line frequency. Since I don't have a frequency counter, I used an arduino/code and and a 6vac step down transformer feeding it through a 10K series resistor, maybe this is good enough. In the serial output, first column is the timer/counter1 value at the rising portion of the sine wave. second column is the resulting calculated ~60Hz. Jitter in values is probably due to time jitter between rising portions of the clamped sinewave. Still readings are close to 60Hz.



That small sample averages to 59.99814 Hz

Maybe I and my two sons who has the other inverters can tolerate it.

Edit: I did some calculations based on my test data. It seems that an SG8101 frequency of 11.97263 mHz will make it closer to 60 Hz. But, for now I will use what I have.
Edited 2026-02-25 14:36 by tinyt
 
     Page 2 of 2    
Print this page


To reply to this topic, you need to log in.

The Back Shed's forum code is written, and hosted, in Australia.
© JAQ Software 2026