Home
JAQForum Ver 24.01
Log In or Join  
Active Topics
Local Time 18:01 18 Apr 2026 Privacy Policy
Jump to

Notice. New forum software under development. It's going to miss a few functions and look a bit ugly for a while, but I'm working on it full time now as the old forum was too unstable. Couple days, all good. If you notice any issues, please contact me.

Forum Index : Microcontroller and PC projects : Lithium cell destructor RTC

Author Message
Volhout
Guru

Joined: 05/03/2018
Location: Netherlands
Posts: 5857
Posted: 08:24pm 28 Jun 2021
Copy link to clipboard 
Print this post

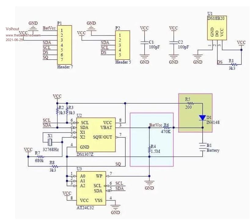
Last week I build my wake up clock. After 2 days, a power interrupt showed me that the real time clock module based on a DS1307 was loosing memory.
Empty battery ?? The module had been in it's plastic wrap for a year before it got eventually used.

The module uses a 2032 lithium battery coin cell. See photo.



The coin cell measured 4.25V, thats okay...right... NO...it is a 3V cell that can be something like 3.2V...3.3V, but not 4.2V.

After checking the internet, I began to fear what is wrong. Look at below schematics.



The RTC design had loading options (R5 D1) for a rechargeable battery (i.e. a 3.6V NiCD pack) but was supplied with a Lithium cell. The NiCD pack can get up to 4.2V when fully charged, so a voltage divider (R6/R4) is needed to make sure the DS1307 doesn't exceed the 3.5V max at it's Vbatt pin.

The Lithium cell cannot be charged, it is even dangerous to do so. But what is more, even if you did not charge the Litium cell (3V) the voltage at the Vbatt pin of the DS1307 is only 2.2V, dangerously close to it's minimum of 2V. So it's memory will not last very long... When the coin cell reaches 2.8V it's over.

Anyway, the lithium cell has taken new shape (the flat top is rising), so I think it is at least unreliable. Would this situation have lasted longer, it might even have blown.

For all of you who have similar units, I modified it as follows:
Remove D1, R4, R5, R6, and put R5 in location R6. So there is 200 ohm between the battery and the DS1307.




When I have the new battery, I'll put it to work again in my alarm clock...

The RTC was cheap, but cheap was (in the end) expensive. The 2032 lithium cell bought locally is more expensive then the whole RTC.
PicomiteVGA PETSCII ROBOTS
 
palcal

Guru

Joined: 12/10/2011
Location: Australia
Posts: 2039
Posted: 08:49pm 28 Jun 2021
Copy link to clipboard 
Print this post

I think a lot of these modules are designed to use LIR3022 lithium which is a rechargable version. I remember somewhere on this forum someone advised removing the diode to prevent charging 2032s.
Edited 2021-06-29 06:51 by palcal
"It is better to be ignorant and ask a stupid question than to be plain Stupid and not ask at all"
 
Mixtel90

Guru

Joined: 05/10/2019
Location: United Kingdom
Posts: 8764
Posted: 09:01pm 28 Jun 2021
Copy link to clipboard 
Print this post

This is typical of a lot of the clock modules. If VCC is 3.3v you get away with it, but not if it's 5v. I keep meaning to modify mine. :)
Mick

Zilog Inside! nascom.info for Nascom & Gemini
Preliminary MMBasic docs & my PCB designs
 
Volhout
Guru

Joined: 05/03/2018
Location: Netherlands
Posts: 5857
Posted: 06:59am 29 Jun 2021
Copy link to clipboard 
Print this post

I checked 3.3V, but the DS1307 can't do that.



Maybe the later chips can (DS3231).

Volhout
PicomiteVGA PETSCII ROBOTS
 
phil99

Guru

Joined: 11/02/2018
Location: Australia
Posts: 3148
Posted: 07:17am 29 Jun 2021
Copy link to clipboard 
Print this post

I think I see another problem. The R4 leg of the R6 - R4 voltage divider will slowly discharge the cell when in storage for any length of time. If R5 and R6 are swapped and the top of R4 is moved to the anode of the diode the life of a regular CR2032 cell would be extended.
 
Mixtel90

Guru

Joined: 05/10/2019
Location: United Kingdom
Posts: 8764
Posted: 07:18am 29 Jun 2021
Copy link to clipboard 
Print this post

Ah, yes. The DS3231 (which I'm using) can go from 2.3v to 5.5v for both Vcc and Vbat.
Edited 2021-06-29 17:19 by Mixtel90
Mick

Zilog Inside! nascom.info for Nascom & Gemini
Preliminary MMBasic docs & my PCB designs
 
Volhout
Guru

Joined: 05/03/2018
Location: Netherlands
Posts: 5857
Posted: 07:28am 29 Jun 2021
Copy link to clipboard 
Print this post

  phil99 said  I think I see another problem. The R4 leg of the R6 - R4 voltage divider will slowly discharge the cell when in storage for any length of time. If R5 and R6 are swapped and the top of R4 is moved to the anode of the diode the life of a regular CR2032 cell would be extended.


That is why I thought the design was made for NiCD cells. These have a substantial self discharge anyway, so the 2 Meg (1.5+0.5) extra discharge rate doesn't do much. The NiCD version would be usable for my alarm clock. The clock would be ON 24/7 except when there is a power outage. Maybe 1 hour, or a day worst case....

But if used in a laptop, that could be in storage during holidays, NiCD would not work.

Anyway the design is not suited for a Lithium coin battery...

Oh by the way, the modification suggested may not work. When there is no Vcc, that does not mean the Vcc pin is open. All other electronics connected to the Vcc wil still drain the CR2032
Edited 2021-06-29 17:31 by Volhout
PicomiteVGA PETSCII ROBOTS
 
phil99

Guru

Joined: 11/02/2018
Location: Australia
Posts: 3148
Posted: 08:34am 29 Jun 2021
Copy link to clipboard 
Print this post

"Oh by the way, the modification suggested may not work. When there is no Vcc, that does not mean the Vcc pin is open. All other electronics connected to the Vcc wil still drain the CR2032"

I was hoping keeping the diode in circuit would prevent that. With the top of R4 moved to the diode anode and bottom to ground, the only load should be VBat.
 
Frank N. Furter
Guru

Joined: 28/05/2012
Location: Germany
Posts: 1077
Posted: 07:30am 30 Jun 2021
Copy link to clipboard 
Print this post

The RTC module of my Z80-MBC2 has a similar problem - there is also this (wrong) load resistor:

Z80-MBC2 RTC

Frank
 
Print this page


To reply to this topic, you need to log in.

The Back Shed's forum code is written, and hosted, in Australia.
© JAQ Software 2026