Menu
JAQForum Ver 19.10.27

Forum Index : Solar : Build a Mppt 3 Kw Charge Controller

   Page 5 of 10    
Posted: 11:27am
24 Oct 2018
Copy link to clipboard
nickskethisniks
Guru

Hi, is the PID from an Arduino library?
 
Posted: 10:25am
10 Dec 2018
Copy link to clipboard
nickskethisniks
Guru

Any update?
 
Posted: 03:33am
13 Dec 2018
Copy link to clipboard
Solar Mike
Guru

  nickskethisniks said   Any update?


Sorry no, have been busy on other projects, but will be getting back to it.


Cheers
Mike
 
Posted: 06:00am
21 Mar 2019
Copy link to clipboard
azhaque
Senior Member

  Solar Mike said  
  nickskethisniks said   Any update?


.... have been busy on other projects, but will be getting back to it.


Cheers
Mike



Morning Mike.

Still busy?

What software do you use for the PCB.
I ask because if I have access to the software and you are are ready to share files then I can fill in, while you are busy in other things.

Regards

azhaque
 
Posted: 06:25am
21 Mar 2019
Copy link to clipboard
Solar Mike
Guru

Hi Azhaque, this project was put on hold for awhile as we urgently required a 24vdc to 50v battery charger, then that project was stalled as our DC generator was stolen. But the charger circuitry was built also as a mppt controller with the idea to reuse it later for a PV charge controller.

So yes currently back on this project, re-doing some design work on the main pcb to turn it into a PV controller; 200vdv input, 50vdc out at 60 amps or so.

I use Diptrace (full version) for software.

As usual about 5 projects on the go at the same time...

Cheers
Mike
 
Posted: 04:21am
23 Mar 2019
Copy link to clipboard
Solar Mike
Guru

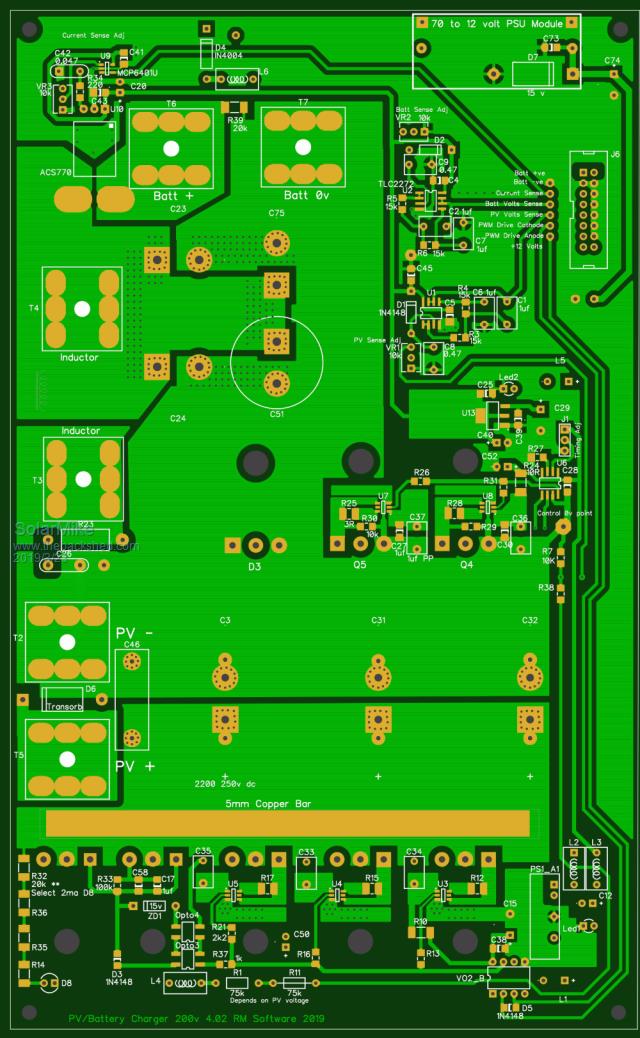
It's been awhile getting this project off the ground, my initial intention was to build a controller that would handle 100 amps or more charge into a 50v bank, built using modular boards that plugged together. However other more pressing projects intervened and now the humongous mppt controller idea has been sidelined for awhile.

My more immediate requirement is something smaller that will accept up to 200v PV and output 60 or so amps into the bank. From a spin off from another project have designed new pcb's, using a single power mppt pcb and a controller cpu pcb linked by ribbon cable. I want the size to be smallish and not limited to any particular CPU. My idea is to bolt 4 of these units into a low profile metal box with large door, so 4 PV arrays can be connected.

The main power board is 2 layer 2oz copper, this sits atop a large finned heat sink, with the mosfets bolted to under the pcb using 3mm bolts and insulation washers. The large holes allow allen key access.

Synchronous rectification has been used in the buck stage using a dedicated control chip. The main switching mosfets each have high current buffer drivers and connect to the cpu board by a high speed opto-coupler.

Intended switch frequency is 100Khz, with the cpu having secondary control of the PWM to effect the MPPT and charge function.

PCB sizes 243 x 150mm, the EasyEDA gerber viewer I'm using doesn't show the top silk layer very well, resulting in some components with no outlines (Big Caps) they all show correctly on the JLCPB cart page ??



Top:


Bottom:



More to come...

Mike





 
Posted: 05:15am
24 Mar 2019
Copy link to clipboard
azhaque
Senior Member

  Solar Mike said   It's been awhile getting this project.....

More to come...

Mike



Glad to know that you are back in action on this one.

Just a quick comment. Don't you think some kind of fan control circuitry is needed here. I haven't been able to locate any on the PCB image.

Regards

azhaque Edited by azhaque 2019-03-25
 
Posted: 07:41am
24 Mar 2019
Copy link to clipboard
Solar Mike
Guru

  azhaque said   Just a quick comment. Don't you think some kind of fan control circuitry is needed here. I haven't been able to locate any on the PCB image.


Fan control and other intelligence is set on the CPU driver board that plugs in via the ribbon cable.

I have a PIC cpu board from another project that will be used to test it, it may be possible to cram a cpu controller on the main board as there is a lot of free space. Others may want to use an Arduino or similar, easier to do on a separate pcb.

However prob wont need a fan, heat calculations work out about 30-40 watts in the electronics + some heat in the inductor with 3KW output power.

Cheers
Mike
 
Posted: 10:53am
24 Mar 2019
Copy link to clipboard
Solar Mike
Guru

Made changes to pcb to allow soldering of additional 5mm sq copper rails to pcb in areas of high current, existing tracks should be good for 60 amps. but you know how we want to push things a bit. The mosfets are good for > 300 amps, so .....








Mike
 
Posted: 09:01am
25 Mar 2019
Copy link to clipboard
nickskethisniks
Guru

Hello,

I'm interested in 3 powerboards for my system, how much would a board cost? I want to control it with An Arduino. I was planning a mppt buck converter with big capacitors that I had laying around, but I Cant figger out a proper pcb layout with such big components. I don't think a design with big wires (without pcb) would be working ok @ 25-30khz?
 
Posted: 01:11am
26 Mar 2019
Copy link to clipboard
Solar Mike
Guru

Hi Nick,

No, free space layouts with big wires etc do not provide repeatable results. A well designed pcb needs RF like design concepts with proper grounding and minimization of power earth loops. There is no reason why this board wont work up to 150Khz, which will keep the buck inductor size down to something that doesn't cost an arm and a leg.

The current controller pcb for this board has the CPU, driver and HF pwm generator, this makes it more difficult that necessary to use other CPU chips like Arduino, so I have decided to move some of the functionality from the driver to this main power board. This change means your CPU (Arduino etc) only has to output a low frequency 3Khz pwm with variable duty cycle between 0 and 100% with 1024 bit resolution to control the HF pwm on the power board.

Thus the driver board now requires a minimum of
1 output: LF 3 Khz PWM variable duty cycle
3 inputs: Battery Volts, PV Panel Volts (Normalized to 0-5v), Output charge Amps;
to run it.

There is room to do this without increasing the pcb size, so cost wont increase, last pricing I had back from JCLPCB was about $50 US for 5 boards, repeat batches are also less expensive as they already have the setup done.

Once I have it built and tested I will release the Gerber files and a new circuit diagram here, so anyone can get pcb's made.


Cheers
Mike

 
Posted: 01:24am
26 Mar 2019
Copy link to clipboard
renewableMark
Guru


Top effort mate.
Cheers Caveman Mark
Off grid eastern Melb
 
Posted: 01:50am
27 Mar 2019
Copy link to clipboard
azhaque
Senior Member

  Solar Mike said  

Once I have it built and tested I will release the Gerber files and a new circuit diagram here, so anyone can get pcb's made.



Mike,

Eagerly awaiting the outcome.

You were looking out for genuine MOSFETs (HY4008s) in another thread.

This one also needs MOSFETs and quality ones.

Have you figured out a source for the MOSFETs used in this design, as you maybe ready to start building the first prototype.

azhaque

 
Posted: 02:00am
27 Mar 2019
Copy link to clipboard
LadyN
Guru


  azhaque said  
Have you figured out a source for the MOSFETs used in this design, as you maybe ready to start building the first prototype


I also have been thinking about this problem for a while and my conclusion is that I need to build a MOSFET tester that logs the MOSFET parameters and walks at and beyond the SOA logging all the way.

Sure, one or more MOSFETs might get destroyed in the process but we have hundreds of these.

Testing a sample of one or more MOSFETs from a batch of 10 or 100 with the risk of destroying the DUTs is possibly a good price to pay to know the quality of the batch.

I am ofcourse assuming the sample from each batch indeed is a random sample and I don't necessarily end up with the best of the sample each time. Also, my tester itself should not have inherent flaws that can produce false negatives (a good FET "tests" to be bad).

I WOULD be interested in feedback from experts.Edited by LadyN 2019-03-28
 
Posted: 03:03am
27 Mar 2019
Copy link to clipboard
Solar Mike
Guru

  azhaque said  
Mike,

Eagerly awaiting the outcome.

You were looking out for genuine MOSFETs (HY4008s) in another thread.

This one also needs MOSFETs and quality ones.

Have you figured out a source for the MOSFETs used in this design, as you maybe ready to start building the first prototype.

azhaque



Still modifying the power PCB....

Intended Mosfets for this project are IRFP4668, I already have 50 or so, purchased from either Arrow Electronics USA, RS Components or LCSC.com, normally these full spec devices cost approx US$2.50 each if getting 10 or more, Arrow has freight free sales every so often. LCSC are always cheaper.

Probably we can get away with not installing all devices in the cct, depending on expected output power, if lower PV voltages other are going to be used then lower spec devices like the IRFP4568 (150v) could be substituted. Other manufactures probably have similar rated devices. I use IR devices as they have very good RDS(on) values, essential here with very high pulse currents.

I wouldn't bother attempting to get clones from AliExpress or EBay, just not worth the hassle, if they are out of spec in some minor way, then most likely Bang! and then you run in circles trying to figure out what is wrong with your cct.

When designing and developing this sort of stuff and they blow up then you know your cct has an issue. Only use ELcheapo's once all bugs ironed out.


Mosfet Tester -- How many $10,000's do you want to spend to test all the parameters, good luck.


Cheers
Mike
 
Posted: 05:55am
27 Mar 2019
Copy link to clipboard
azhaque
Senior Member

  Solar Mike said  

then most likely Bang! and then you run in circles trying to figure out what is wrong with your cct.

When designing and developing this sort of stuff and they blow up then you know your cct has an issue.

Mike



Yeah


We have a saying in Urdu which when translated comes out as follows:

" One who buys cheap weeps again and again. One who buys dear weeps only once."

Prayers.

azhaque
 
Posted: 06:34am
27 Mar 2019
Copy link to clipboard
azhaque
Senior Member

  LadyN said  

I also have been thinking about this problem for a while and my conclusion is that I need to build a MOSFET tester that logs the MOSFET parameters and walks at and beyond the SOA logging all the way.


Natasha,

Salaams.

It doesn't work like this in the backshed.

Whenever a semiconductor is manufactured on a mass scale, the process yields chips that are better than the quoted specs as well those that are below specs. The on spec pieces are sold dear, as MILSPEC or MEDICAL or other high grade specification material. The others are not thrown away but are also sold cheaply. These are mostly purchased by Aliexpress, Ebay etc. and sold relatively cheaply.

If backsheders like us get into testing and making test rigs we would be building test rigs and our projects would get lost enroute. My wife jokes about it by saying that now a test rig has to be built to test the test rig.

To get out of this vicious circle, created by my wife (and I am sure other wives also) the way forward is to OVERDESIGN. Where you need a device to handle 10 amps of current (say) put in the design one that will handle 20 amps or put two devices. Since we don't have any commercial considerations the cost impact is not really relevant.

In the instant case Mike has put in MOSFETS that will take 350 Amps. We all know that 350 Amps will probably never flow in this device, even under shock conditions such as a motor starting up. Similarly the copper bar to take the heavy current without the associated issues. A copper bar that is about 4-5 inches long and about 0.1 inches thick has little or no cost implications for the whole device, but it makes it bulletproof.

azhaque
Edited by azhaque 2019-03-28
 
Posted: 11:39am
27 Mar 2019
Copy link to clipboard
Ralph2k6
Senior Member


Very nice work there Mike, this is getting very interesting, sounds like several people are excited by what this design can do.

+1 azhaque on over designing, helps allow for margins of error.
Ralph
 
Posted: 02:19am
29 Mar 2019
Copy link to clipboard
Solar Mike
Guru

I have missed out something from this design and it is the answer to this question:

What happens to the circuit during full power operation and the battery is suddenly disconnected. ie the output fuse or circuit breaker may have opened or someone manually turned it off.

I know a number of expensive commercial MPPT chargers where this has occurred and they have been destroyed in the process, in fact the manual specifically say's don't remove the battery when in operation as it will get burned - their words not mine.

Here is a basic block view of the current charger design:


What will happen is the charged 160 vdc capacitor C1 discharging through the buck switch Q2 via L1, charging C2 and no longer supplying power to the load, will suddenly increase the voltage across C2 to 160v and blow it, along with the electronics up.

I believe a clamp must be very quickly applied across C2, tripped by a fast acting electronic circuit, completely independent of the CPU control system. CPU is too slow to react here; SCR's are quite often used as shutdown clamps, I prefer using a mosfet as its much quicker and easily triggered, (cheaper too).

My thoughts are to trigger a clamping cct that draws 10-20 amps to discharge C1/2, the trigger can also tell the CPU to shut everything down giving it the time to do so.

Any thoughts....


Cheers
Mike


 
Posted: 02:29am
29 Mar 2019
Copy link to clipboard
Warpspeed
Guru

Assuming that C2 is safe to at least 160v, all you need is a big slow diode back from C2 to C1.
That will soak up all the stored energy in L1.

Q4 could also be an SCR triggered by the over voltage event.
Cheers,  Tony.
 
   Page 5 of 10    
The Back Shed's forum code is written, and hosted, in Australia.
© JAQ Software 2026